开云官方官网登录入口
旧版回顾
导航
首页
学院概况
师资队伍
人才培养
教学科研
党建工作
学生工作
校友天地
服务社会
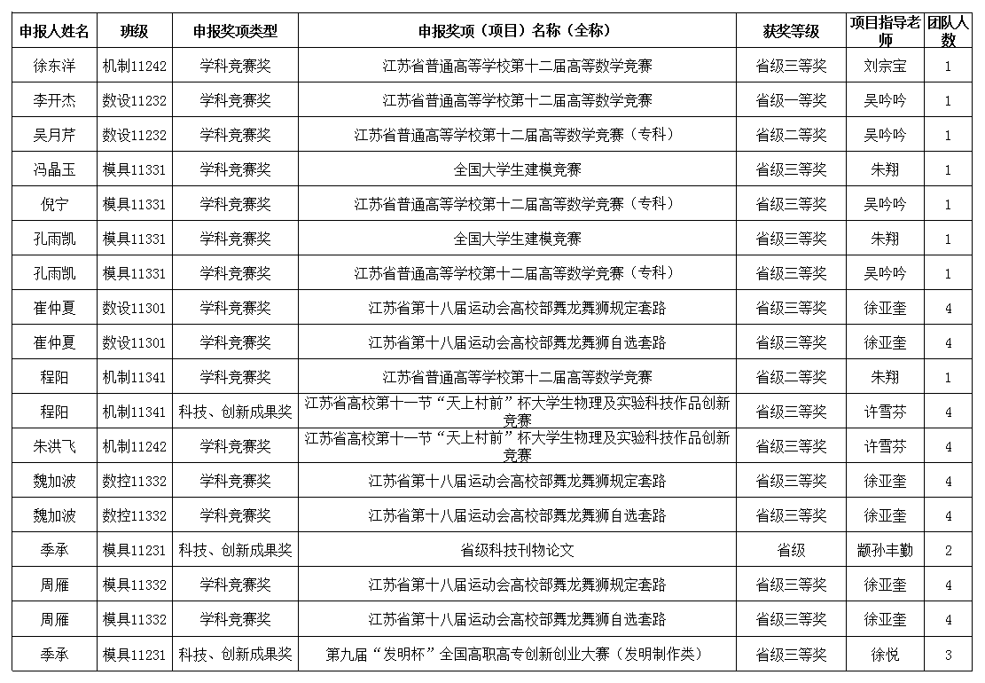
2014年品牌学生获奖汇总
撰稿人:系统管理员
发布时间:2017-01-01
浏览次数: